第一影视网

展开菜单

曹德旺谈创办大学初衷:不为名不为利 想培养对国家社会有益的人才

曹德旺谈创办大学初衷:不为名不为利 想培养对国家社会有益的人才
曹德旺近日接受人民日报专访,谈及创办福耀科技大学的初心。他表示,中国已有三四千所高校,若仅多一所普通院校意义有限。自己投身高等教育,并非为名利,而是希望以企业家的责任感,打造一所不一样的大学。 在他看来,教育是事业,而非产业。他的目标是培养真正对国家、社会和人民有用的人才。今年9月,福耀科技大学迎来首届50名本科生,标志着这一教育梦想正式启航。 曹德旺透露,此前对外宣布捐赠100亿元用于办学,截至今年8月31日,已实际投入约43亿元。学校所在地由政府无偿划拨土...

曹德旺:反对大学生一毕业就去创业 应该先学会实操

曹德旺:反对大学生一毕业就去创业 应该先学会实操
10月10日消息,近日,人民日报专访福耀集团董事局主席曹德旺。 在采访中,曹德旺谈到对选择创业的大学生有何建议时,他表示:“反对大学生一毕业就去创业。” 曹德旺解释称:“大学生在学校没有实操,应该先学会实际操作,之后再根据专长和个人情况来决定。” 同时,他也表示,如果家庭能够支持你创业的首笔资金,年轻人可以去创业,但要想清楚是不是亏得起,如果全赔光了也得承受得起。 “年轻人创业,应该先去弄清楚想做什么、能做什么、为什么做、凭什么做,研究明白后再去创业,不要单靠一时冲动就盲目创...

曹德旺回应做慈善慷慨但对员工苛刻:用的是个人的钱 不是公司的钱

曹德旺回应做慈善慷慨但对员工苛刻:用的是个人的钱 不是公司的钱
10月10日,据媒体报道,福耀集团董事长曹德旺近日针对“热衷慈善却对员工吝啬”的舆论质疑作出回应,他表示:“我做慈善花的是自己的钱,不是动用公司资金。” 曹德旺介绍,福耀目前拥有约4万名员工,人均月收入约为1万元。公司在薪资制定上始终坚持略高于行业平均水平的原则,但并不主张过度提高薪酬,以确保企业在保持市场竞争力的同时具备足够的抗风险能力。 他指出,企业的本质是承担风险的事业,如果将所有利润都用于分配或提升员工福利,不仅难以应对突发经营危机,也违背了对股东负责的基本义务。 与...

曹德旺回应“对福耀科技大学投了多少”:已经花了43亿元 将来会付满100亿元

曹德旺回应“对福耀科技大学投了多少”:已经花了43亿元 将来会付满100亿元
10月10日,《人民日报》刊发了对福耀集团董事局主席曹德旺的专访,围绕公众关注的多个话题展开深入交流,包括福耀科技大学招生规模、慈善与企业管理理念以及学校资金运作模式等。 在谈及福耀科技大学的资金投入时,曹德旺表示: “我已向社会承诺捐赠100亿元,截至今年8月31日,实际支出约43亿元。政府为学校无偿划拨了校园用地,并每年提供一定的经费支持。此外,社会各界也捐赠了一亿多元。目前学校的日常运营开支由河仁慈善基金会承担,未来我会履行承诺,持续投入,确保总额达到100亿元。”...

曹德旺又一所学校要来了!福州官宣同意筹设福耀未来学校

曹德旺又一所学校要来了!福州官宣同意筹设福耀未来学校
10月12日,据福州市教育局官网发布的最新批复文件显示,已正式同意筹设“福州市福耀未来学校”。 文件指出,“福州市福耀未来学校”由河仁慈善基金会主办,办学类型为非营利性民办普通高中。 公开资料显示,河仁慈善基金会系福耀集团董事局主席曹德旺捐资设立,是我国首个以金融资产(股票)形式创办的全国性非公募基金会。 目前,该校的筹建地址定于福清市福耀工业园二区宏路镇福耀大道,规划招生规模为3240人,筹建周期为三年,自2025年10月10日起至2028年10月10日止。 值得一提的是...

曹德旺回应退休:我儿子也55岁了 应该把公司交给他们去历练

曹德旺回应退休:我儿子也55岁了 应该把公司交给他们去历练
10月17日消息,据媒体报道,福耀玻璃发布公告,宣布公司董事长曹德旺为推进公司治理结构战略性优化与可持续发展,辞去董事长职务。公司随后选举其长子曹晖为新任董事长,并任命其为法定代表人及董事局战略发展委员会主任。曹德旺则被委任为公司终身荣誉董事长。 曹德旺作为福耀玻璃的创始人,被誉为“玻璃大王”,同时也在公益与教育领域贡献卓著。他累计捐资超百亿元,并创办福耀科技大学。 谈及此次交棒,曹德旺表示自己已近80岁,是时候开启退休生活。“我儿子也已经55岁了,他和团队都很优秀,应该把公...

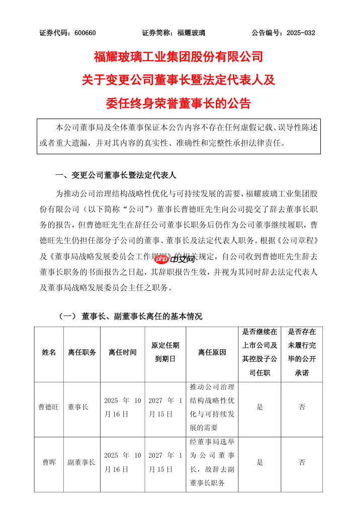
掌舵近 40 年,曹德旺辞任福耀玻璃董事长

掌舵近 40 年,曹德旺辞任福耀玻璃董事长
10 月 16 日消息,福耀玻璃工业集团股份有限公司今日公告,为推动公司治理结构战略性优化与可持续发展的需要,公司董事长曹德旺先生向公司提交了辞去董事长职务的报告,但曹德旺先生在辞任公司董事长职务后仍作为公司董事继续履职,曹德旺先生仍担任部分子公司的董事、董事长及法定代表人职务。 公告称,曹德旺先生作为公司的创始人和掌舵者,自公司创立以来,始终以非凡的战略远见和持续的创新精神,引领公司从无到有、从小到大,最终发展成为全球汽车玻璃行业的领导者,为公司作出不可替代的贡献。公司...

曹德旺回应辞去董事长职务:八十岁了身体没问题 想开启退休生活 我退下来对福耀更有好处

曹德旺回应辞去董事长职务:八十岁了身体没问题 想开启退休生活 我退下来对福耀更有好处
10月16日消息,今日,福耀玻璃公告称,公司董事长曹德旺因推动公司治理结构战略性优化与可持续发展的需要,辞去董事长职务,但将继续担任公司董事及部分子公司的董事、董事长和法定代表人职务。 同时,公司选举曹晖为新任董事长,并任命其为法定代表人及董事局战略发展委员会主任。曹德旺被委任为公司终身荣誉董事长。此次职务变动不会对公司正常经营活动产生不利影响。 今日晚间,曹德旺在接受媒体采访时表示:“我八十岁了,(该)退休了。” “我是想,退下来对福耀更有好处,让新一代人(去接手)。”曹德...

曹德旺回应辞任董事长:想开启退休生活,退下来对福耀更有好处

曹德旺回应辞任董事长:想开启退休生活,退下来对福耀更有好处
10 月 16 日消息,福耀玻璃工业集团股份有限公司今日发布公告,为推动公司治理结构战略性优化与可持续发展的需要,公司董事长曹德旺先生向公司提交了辞去董事长职务的报告,但曹德旺先生在辞任公司董事长职务后仍作为公司董事继续履职,曹德旺先生仍担任部分子公司的董事、董事长及法定代表人职务。 对此,曹德旺在接受《每日经济新闻》采访时表示:“我八十岁了,(该)退休了。”“我是想,退下来对福耀更有好处,让新一代人(去接手)。” 此外,曹德旺称目前身体没有问题,也不会把精力放在福耀科技...