第一影视网

展开菜单

春节档IP争霸赛启幕 多家头部影视公司抢滩布局

春节档IP争霸赛启幕 多家头部影视公司抢滩布局
  截至1月11日,春节已经有新片宣布定档2026年春节档。档I多由猫眼娱乐、霸赛布局大麦娱乐、启幕抢滩博纳影业、头部中国电影、影视万达电影、公司横店影视6家上市公司联合出品的春节电影《飞驰人生3》已经宣布于春节档上映。除此之外,档I多仍有多部市场高度关注的霸赛布局作品有望参与春节档竞争。   春节档作为全年流量最大、启幕抢滩竞争最激烈的头部黄金档期,一直是影视头部影视公司推出年度重磅影片的必争之地。值得关注的公司是,2026年春节档长达9天,春节创下史上最长春节档纪录...

2025 年部分节假日安排公布:全体公民假日增加 2 天,调休后上班一般不超 6 天

2025 年部分节假日安排公布:全体公民假日增加 2 天,调休后上班一般不超 6 天
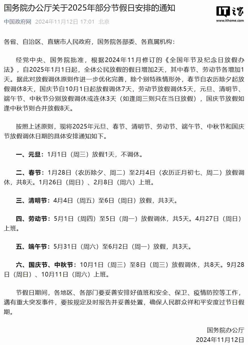
本站 11 月 12 日消息,国务院办公厅今日发布关于 2025 年部分节假日安排的通知,根据 2024 年 11 月修订的《全国年节及纪念日放假办法》,自 2025 年 1 月 1 日起,全体公民放假的假日增加 2 天,其中春节、劳动节各增加 1 天。 据此对放假调休原则作进一步优化完善,除个别特殊情形外,春节自农历除夕起放假调休 8 天,国庆节自 10 月 1 日起放假调休 7 天,劳动节放假调休 5 天,元旦、清明节、端午节、中秋节分别放假调休或连休 3 天(如逢周三则...

国铁 2025 年春运 1 月 14 日启动,12 月 31 日开售首日火车票

国铁 2025 年春运 1 月 14 日启动,12 月 31 日开售首日火车票
2025年春运火车票12月31日起开售!中国铁路官方消息,2025年春运将于1月14日正式启动,火车票将提前15天发售,这意味着2024年12月31日即可购买春运首日车票。 为方便学生和务工人员购票,铁路12306客户端已推出相关预约服务。 学生旅客预约购票: 自12月12日起至2025年2月12日,符合条件的学生旅客(家庭居住地与学校所在地不在同一城市,已通过学生优惠资质核验且有剩余优惠次数)可在12306客户端预约购买12月28日至2月28日的火车票。 每个账户最多可...

“灵蛇献瑞”新年到,新春福利时装翅膀等你来拿

“灵蛇献瑞”新年到,新春福利时装翅膀等你来拿
喜迎新春,《醉红楼》春节新服盛大开启,为玩家献上精彩的游戏盛宴!延续经典玩法和唯美画风,更有令人惊喜的登录豪礼——免费赠送时装翅膀! 登录新服即可获得精美绝伦的时装翅膀,成为游戏中最耀眼的存在,尽情感受浓厚的节日氛围!无论是繁华的金陵城,还是充满挑战的副本,时装翅膀都将为您的冒险之旅增添无限魅力! 新春嘉年华活动精彩纷呈!登录游戏领取新春红包,每日享用美味饺子,更有机会获得幸运硬币,赢取丰厚奖励!参与赶年兽活动,与其他玩家团队协作,共同守护红楼世界的和平,成功击退年兽即可...

春节新服“灵蛇献瑞”今日开启预热,你准备好了吗

春节新服“灵蛇献瑞”今日开启预热,你准备好了吗
喜迎新春,《醉红楼》盛大狂欢开启!浓浓年味弥漫大街小巷,在这个辞旧迎新的美好时刻,《醉红楼》为所有玩家准备了精彩的新春活动,备受期待的时装翅膀服限时回归,预热活动火热进行中! 即刻前往官网参与手机预约,即可获得丰厚惊喜礼包!同时,加入官方QQ群,还能额外领取进群礼包,内含稀有珍藏名人宠物“贾宝玉”,助您在红楼世界称霸! 新服更开启全区联动助力活动!参与活动宣传,即可获得海量珍稀游戏道具,轻松开启您的红楼之旅! 春节期间,游戏内更有丰富多彩的新春嘉年华活动!...

新服倒计时,预创建明日开启!如何快人一步称霸《醉红楼》新服?

新服倒计时,预创建明日开启!如何快人一步称霸《醉红楼》新服?
《醉红楼》新服“灵蛇献瑞”预创建明日开启!抢先一步称霸新服的秘诀在此! 1月24日,《醉红楼》新春新服即将火热开启!为期三天的预创建活动现已上线,更有海量福利等你来拿!想要在新服脱颖而出?现在就行动起来! 明日起,前往官网下载游戏,选择新服“灵蛇献瑞”,即可预先创建角色,抢占心仪的游戏ID!一个霸气的ID,将让你在游戏中威风凛凛,震慑对手!此外,预创建还有专属豪礼相送,海量金票和强力变异宠物兑换券等你领取! 预创建期间,每日更有机会抽取红楼代言名宠“么么”!它不仅拥有超萌...

预创开启!《醉红楼》1月24日新服“灵蛇献瑞”即将将火爆开启

预创开启!《醉红楼》1月24日新服“灵蛇献瑞”即将将火爆开启
喜迎新春,《醉红楼》新服“灵蛇献瑞”将于1月24日14:00盛大开启!现在就参与预创建活动,抢先获得丰厚奖励! 还在等什么?现在就加入官方QQ群,领取珍稀绝版宠物“贾宝玉”!预创建活动更有海量金票和变异宠物兑换券等你拿,助你轻松畅游红楼世界! 新服不仅延续了以往的冲榜活动,更推出了新年专属活动“新年嘉年华”!参与打年兽、兑换地狱凤凰、领取红包,赢取海量宠物和经验奖励! 预创建、预充值、预热活动火热进行中!只需3秒,即可轻松获得海量奖励,千万不要错过!立即前...

金蛇开运,《剑啸九州》春节全新活动大放送

金蛇开运,《剑啸九州》春节全新活动大放送
《剑啸九州》春节盛典:九州封魔卷活动开启! 春节将至,《剑啸九州》经典仙侠IP巨制诚邀您参与全新春节活动——“九州封魔卷”,与昔日战友并肩作战,抵御魔物入侵!登录游戏即可领取丰厚奖励,包括登录礼包、变装礼包以及大量解封石,助您提升战力! 九州封魔卷:挑战与奖励并存 “九州封魔卷”活动精彩纷呈,完成日常任务即可获得封魔经验,提升封魔等级解锁海量奖励!从基础材料到高级灵石、强化卷轴,助您快速提升战力,重温游戏激情! 封魔排行榜:荣耀与奖励同在 在对抗魔物提升封魔...

今日开服!《醉红楼》新服【灵蛇献瑞】火爆开启!海量福利等你来享!

今日开服!《醉红楼》新服【灵蛇献瑞】火爆开启!海量福利等你来享!
《醉红楼》新春新服“灵蛇献瑞”今日14:00盛大开启!海量福利,等你来拿! 顶级时装翅膀免费送!这是本次新服的最大惊喜!游戏内无法获得的毕业级时装翅膀,拥有顶级属性和炫酷外观,助你成为红楼世界最闪耀的明星! 想要更上一层楼?新服限时开启神宠三折优惠!顶级资质,超强属性,逆天伤害的神宠,助你战力飙升! 新春佳节,《醉红楼》也准备了丰富的节日活动!七大新春专属活动限时开启,登录领红包、吃饺子赢幸运硬币、放烟花、赶年兽、拜大年、新春礼券兑换宠物……精彩纷呈,福利...

春节合家欢游戏推荐:宅家聚会掏出它,欢声笑语少不了

春节合家欢游戏推荐:宅家聚会掏出它,欢声笑语少不了
春节假期,走亲访友、大吃大喝,难免身心俱疲。与其沉迷手机,不如全家一起玩游戏,其乐融融过大年!以下推荐几款适合全家老少同乐的游戏,让您的春节假期充满欢声笑语。 1. 《宇宙机器人》(Astro's Playroom): 推荐理由:TGA认证年度最佳家庭游戏! 这款游戏画面可爱,操作简单易上手,充分利用PS5 DualSense手柄的触觉反馈和自适应扳机功能,带来独特的游戏体验,绝对是春节期间在亲戚朋友面前炫技的利器! 2. 《双人成行》(It Takes Two): 推荐理...